【積分】是你精打細算的好夥伴!!??
作者:偽P+Y+J2
2018-03-26
積分使用說明

「積分」對於新加入的亂民來說很陌生,但對於資深亂民來說算是個熟悉的陌生人?知道卻又不太了解,漏了又覺得有種吃虧的感覺,對「它」感覺還是很陌生。為了讓亂民了解積分使用方式,製作圖文來解說積分使用方式。(※很重要、很重要、很重要)
♣「積分」是什麼呢?

☛積分是針對亂民參與亂搭各項活動的回饋機制,當滿足積分條件時,便能取得相對的積分。
♣「積分」要如何使用呢?

☛每累積到100積分則可兌換亂搭點券1張,每日可兌換積分上限為10張。
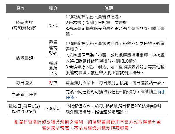
♣「積分」要如何獲得呢?

☛為了回饋給忠實的亂民,準備了任務,讓亂民輕輕鬆鬆獲得積分。
(※日後會有更多獲取積分的方式,記得隨時關注亂搭。)
♣「積分」有期限嗎?何時到期呢?

☛當年度積分期限至隔年3/31止,當期未使用之積分將會歸零。
★舉例:

☛亂丸君共有500積分(包含2017年度累積之300積分,2018年1至3月累積之200積分)
☛到2018年3月31號時皆未用完,2017年度累積的部分將因到期而歸零,僅剩200積分。
♣「積分」還有多少沒兌換呢?

↑↑快到我的專區查看積分吧↑↑


